Fig. 2
From: MiR-128 suppresses metastatic capacity by targeting metadherin in breast cancer cells

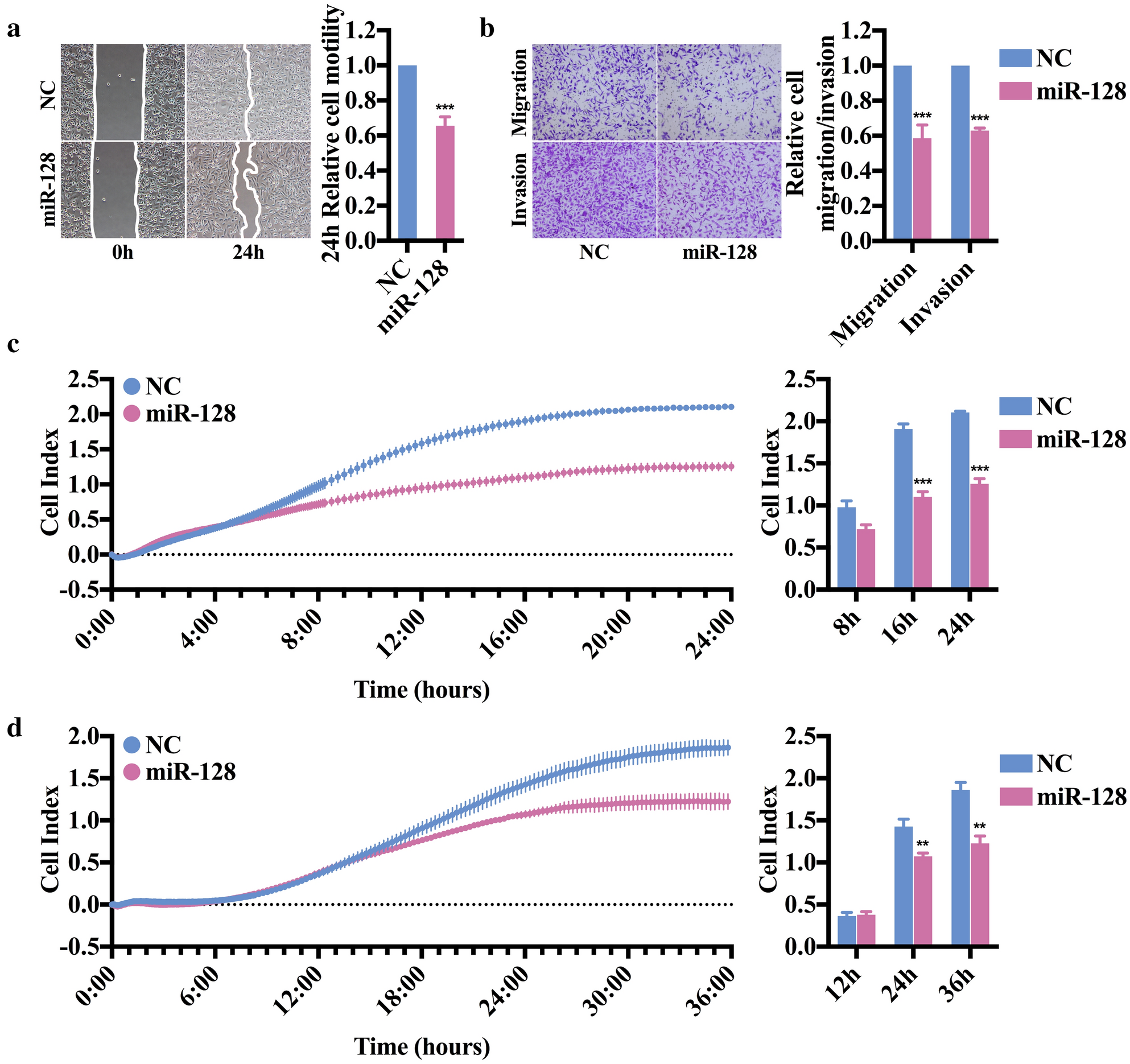
Ectopic expression of miR-128 inhibits the migration and invasion of breast cancer cell line MDA-MB-231 in vitro. a Wound-healing assay of MDA-MB-231 cells transfected with NC or miR-128 mimics. Representative pictures of one field at the beginning (t = 0 h) and the end of recording (t = 24 h) are shown. Bars represent the relative migrated distance of cells after scratching for 24 h. b Transwell migration and invasion assay of MDA-MB-231 cells transfected with NC or miR-128 mimics. Representative pictures of migrated or invaded cells with crystal violet staining are shown. Bars represent the relative migrated or invaded cells. c Dynamic migration assay of MDA-MB-231 cells transfected with NC or miR-128 mimics. Migration curve is formed with numerous blue (NC) or red (miR-128) dots representing cell index at different time points. Bars represent the relative migrated cells at 8 h, 16 h and 24 h. d Dynamic invasion assay of MDA-MB-231 cells transfected with NC or miR-128 mimics. The symbol ** and *** represent P < 0.01 and P < 0.001, respectively, using a two-tailed Student’s t-test